The ROS4HRI Ecosystem

Overview

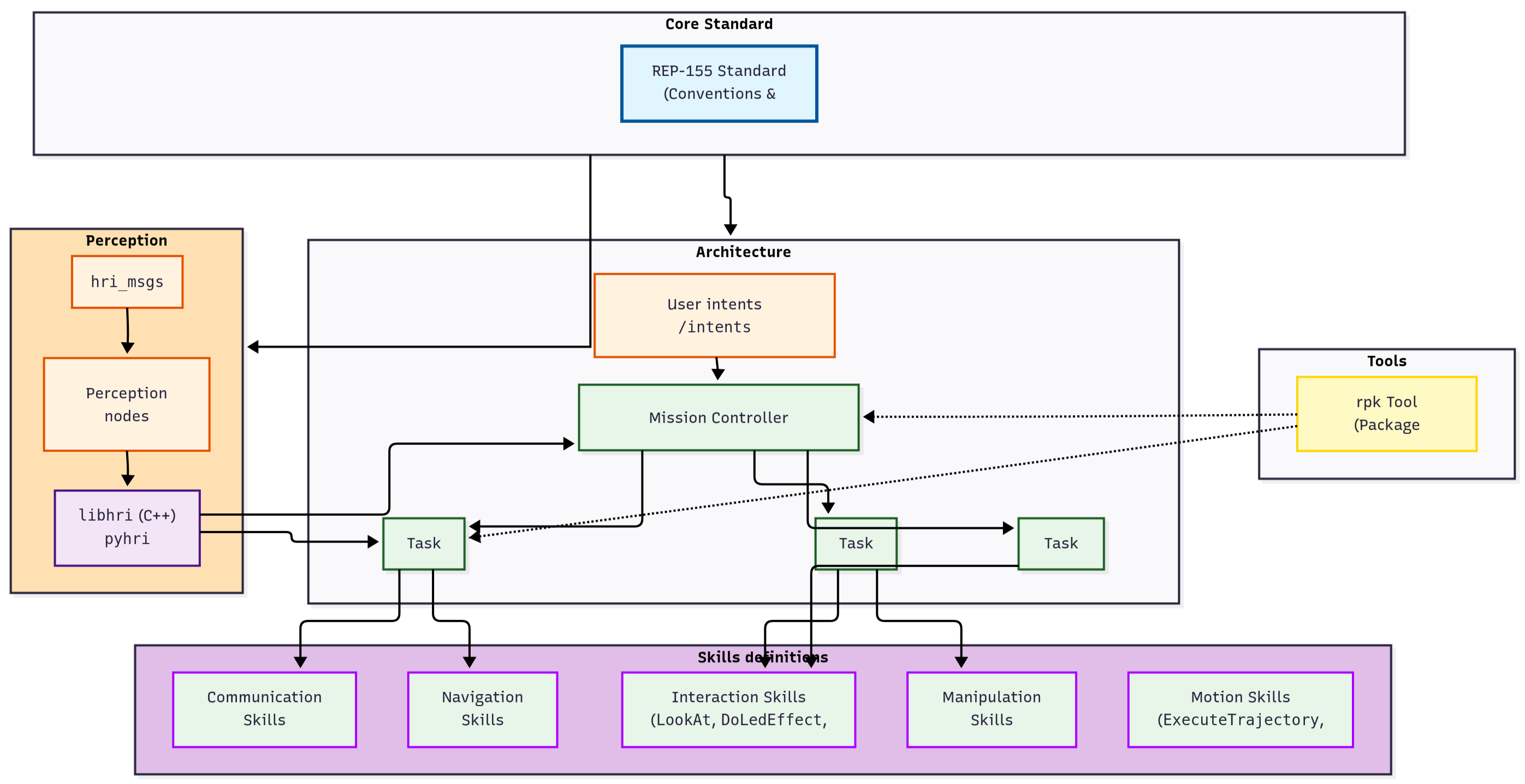
ROS for Human-Robot Interaction (or ROS4HRI in short) is an open-source ROS standard and a set of ROS packages to facilitate the development of Human-Robot Interaction (HRI) capabilities on robots.

It includes:

  1. a core standard (REP-155) defining conventions and topics for HRI,

  2. message definitions to represent humans and HRI-related data,

  3. libraries to facilitate the use of these messages in C++ and Python,

  4. a set of skills and actions definitions for common HRI functionalities,

  5. a set of ROS packages implementing perceptions and actions for HRI,

  6. tools to generate ROS4HRI-compliant packages, simulate HRI scenarios, and visualize HRI data.

ROS4HRI overview

The ROS4HRI standard

The ROS4HRI standard is a ROS standard (REP-155) defining conventions and topics for HRI.

Read more in standard.